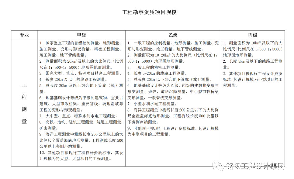
銘揚工程設計集團喜獲工程勘察專業類(工程測量)乙級,業務范圍包括:
1. 一般工程的控制測量、地形測量、施工測量、變形與形變測量、竣工測量、地下管線測量。
2. 測量面積為10-20km²的大比例尺(比例尺在1:500-1:5000)地形圖地形測量。
3. 一般工程的精密工程測量。
4. 長度5-20km的線路工程測量。
5. 總長度20km以下綜合地下管廊(線)測量。
6. 地基基礎設計等級為乙級、丙級的建筑物變形與形變測量,地表、道路沉降測量,中小型市政橋梁變形測量,一般管線變形測量。
7. 小型水利水電工程測量。
8. 海洋工程測量中測線長度200公里以下的大比例尺全覆蓋海底地形測量、工程測線長度500公里以下旁側聲納測量。
其他項目按現行工程設計資質標準,其設計規模為中型項目的工程測量。
(1).png)
.jpg)